Business plan
Struttura e fasi di sviluppo
Obiettivi a lungo termine
Il Business Plan è stato concepito per raggiungere rapidamente il punto di equilibrio economico-finanziario, consentendo alla società di sostenersi senza ricapitalizzazioni grazie a risultati iniziali positivi, ancorché limitati rispetto al potenziale.
Su questa base sarà possibile avviare lo sviluppo su scala nazionale ed europea.
1. Progettazione (6-9 mesi)
Attività tecnica, amministrativa e contrattuale. Non prevede investimenti significativi, ma esclusivamente la copertura dei costi per le diverse attività preparatorie, di progettazione, amministrative e di coinvolgimento dei partner tecnico commerciali.
2. Avvio operativo, finalizzato al raggiungimento dell’utile aziendale (3 anni)
Realizzazione del primo impianto di allevamento di insetti finalizzato alla produzione di mangimi e ammendanti.
Produzione di un primo catalogo di prodotti a base di insetti e commercializzazione degli stessi sotto un brand unico.
3. Sviluppo su larga scala
Avvio subordinato al completamento della fase 2 e supportato da nuovi investimenti.
Business model
A differenza di altri progetti di allevamento di insetti, questa iniziativa si distingue perché integra l’intera filiera, fino alla vendita di prodotti circolari finiti. Ciò garantisce un vantaggio competitivo diretto e una redditività superiore.
Il modello prevede un rapporto diretto con il cliente finale, ottimizzando i margini e valorizzando ogni fase produttiva.
Fin dalle prime fasi coinvolgeremo partner industriali di alto profilo nella trasformazione e nello sviluppo del catalogo. A queste aziende sarà offerta la possibilità di partecipare al capitale o di attivare partnership tecnico-commerciali, entrando in un progetto ad alto potenziale economico e forte impatto ambientale positivo.


Unità operative e macrofunzioni
Piano dei ricavi


Struttura Business plan
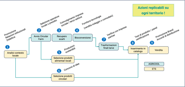
FASE 1- 2: CIRCULAR FARM A GESTIONE DIRETTA: Il primo scenario economico è finalizzato a determinare il livello minimo di produzione interna di farina e altri derivati per raggiungere il punto di equilibrio economico finanziario del primo impianto a Torino.
FASE 3: SERVIZIO ALLA RETE: lo sviluppo successivo deve considerare i costi e i ricavi della produzione di uova/neonate da spedire alle Bugsfarm collegate e il conseguente acquisto delle larve ingrassate dai soccidari al termine della fase di ingrasso.
Man mano che nuove Bugsfarm si collegheranno alla sede di Torino, l’allevamento interno sarà progressivamente destinato alla riproduzione, per cui è prevista una riduzione della produzione interna di farina e grasso, a fronte di un aumento della produzione complessiva.
Obiettivi e tasks di progetto
ai quali corrisponde il Piano dei costi




Conto economico a fine fase2
Ricavi – Fase 2
Sono state individuate due principali tipologie di ricavi:
Gli importi derivanti dalla vendita delle larve al termine della fase di allevamento e a seguito della prima trasformazione, ai prezzi attuali e prospettici di mercato;
il margine derivante dalla vendita dei prodotti “circolari” insect-based realizzati dalle imprese partner.
Costi
Gli investimenti sono stimati su benchmark di settore, con possibili riduzioni grazie al coinvolgimento del partner tecnico e al recupero di tecnologie BEF, oggi inutilizzate a seguito della messa in liquidazione della società.
I costi operativi risultano superiori, a parità di produzione, rispetto a quelli ipotizzati da altre aziende del settore, ma sono più realistici in quanto tengono conto dell’esperienza gestionale maturata negli ultimi anni.
Anche la previsione relativa all’impiego di risorse umane è stata calibrata sulla base dei dieci anni di conduzione degli impianti BEF.




Ricavi – Fase 3
Con lo sviluppo del network si potranno realizzare ulteriori attività che porteranno a nuove linee di reddito per la società.
Le principali voci di potenziale ricavo sono indicate nello schema:
Fase 1 - Work packages Fase di Avvio


Fase 2 - Work packages Inizio Produzione


Fase 3 - Work packages Sviluppo








Potenziali Upsides
Mercato
Aumento dei prezzi di vendita dei prodotti insects-based
Realizzazione di progetti industriali specifici extra soccida in Italia e all’estero.
Affermazione delle larve vive come mangime per galline.
Valorizzazione del chitosano e del frass.
Prodotti cosmetici e farmacologici.
Verticali di prodotto a tema “sostenibilità” e circolarità
Produzioni chimiche, bioplastiche e biocarburanti.
Processo
Maggiore produttività grazie a genetica specializzata.
Aumento del tasso di riproduzione delle mosche con progressivo efficientamento della voliera.
Riduzione dei costi di produzione dei macchinari grazie a potenziali partnership con i fornitori.
Riduzione dei costi energetici grazie ad un progressivo miglioramento del controllo climatico .
Programmazione diete con un maggiore rapporto di conversione del Feedstock.
Automazione di alcune fasi di lavoro della Bugsfarm.
Contesto
Protocolli End-of-Waste
Normative meno vincolanti per l’impiego di rifiuti.
Riduzione dei costi di trasporto e logistici grazie allo sviluppo della rete.
Finanziamenti e contributi
Fase 3 - Prospettive
Proprietà degli asset produttivi;
Fornitura in comodato d’uso dei macchinari;
Vendita di tecnologia all’estero;
Accordi con aziende agroalimentari – Univ.pollenzo / Slow food.
Automazione di parti del processo (carico e scarico bioconverter);
Contatore per le larve neonate;
Controllo automatico consumi.
Sviluppo larve vive per settore avicolo;
Accordi per prodotti «circolari» (petfood, ovoprodotti, fertilizzanti…)
Additivi per suinetti.
Sviluppo rapido del Network
Riduzione costi operativi
Produzioni derivate
Ricerca
Produzione di genotipi specializzati di mosca soldato;
Valutazione impronta carbonica;
Sviluppo estrazione chitina e produzioni chimiche per cosmesi;
End-of-waste per biocarburanti.


Espandere la rete con più impianti permetterà di aumentare i volumi produttivi e quindi di:
Firmare contratti con grandi clienti internazionali oggi non accessibili per carenza di materia prima.
Avviare la produzione di prodotti insect-based che richiedono più larve.
Sfruttare le economie di scala nella produzione tecnologica.
Ridurre il costo di acquisto del substrato grazie alla raccolta locale dei materiali di alimentazione.
Posizionamento prodotti in relazione alla capacità produttiva del Network


Piano di attività collegate allo sviluppo di altre circular farm
Business plan
Se condividi la nostra visione e vuoi approfondire il progetto, lasciaci i tuoi dati: ti invieremo il business plan completo.






